Spotify: Adding a New Feature

View Prototype

Overview

Challenge: Design a new feature to be integrated into Spotify’s current app that enhances the current user experience. Spotify has always focused on listeners ability to discover new music, as this ensures user retention. Spotify’s Discover Weekly and Release Radar playlists are two examples of providing listeners with easy ways of discovering new music. In addition, there are Spotify Radio’s that also allow users to discover music. Users have started to notice that a lot of the recommended songs are songs they already know and are seeing a decrease in their music discoverability.

Solution: The solution is to provide a new way for users to discover new music. The Tune-in feature is a playlist, that when enabled, allows users to see what music people are listening to with people in their immediate vicinity as well as share what music they are listening to.

Project Goals:

  • Design a new social feature to be added to an existing app

  • Integrate the new feature into Spotify’s existing mobile app

  • User test & iterate

User Interviews

In order to better understand the goals, needs, motivations, and frustrations of Spotify listeners, I conducted user interviews with three participants (2 male and 1 female, between the ages of 20-30).

The interviews centered around understanding their current listening habits as well as how they go about discovering new music.

  • 3/3 participants predominantly use Spotify on their mobile device

  • Participants mostly use Spotify when commuting, working, or exercising

  • 3/3 participants noted that the most important factors to them for a positive user experience include: discoverability, available music, and easy navigation

  • 3/3 participants listen to their Discover Weekly and Release Radar weekly to discover new music.

  • 2/3 participants said they use the “listen to radio” feature to discover new music

User Persona

User interviews helped to establish the needs and desires of the user when using Spotify. Based upon the user interviews and ideal user persona was created that embodies the type of user the Tune-in feature is targeting. This helps to establish base requirements of the feature and keep the design centered around the user experience.

Project Goals

In addition to establishing an ideal user persona, project goals were established in order to maintain the integrity of the feature being created and to avoid straying too far from the main goal of the feature: allowing users a way to share and discover music with people in their vicinity.

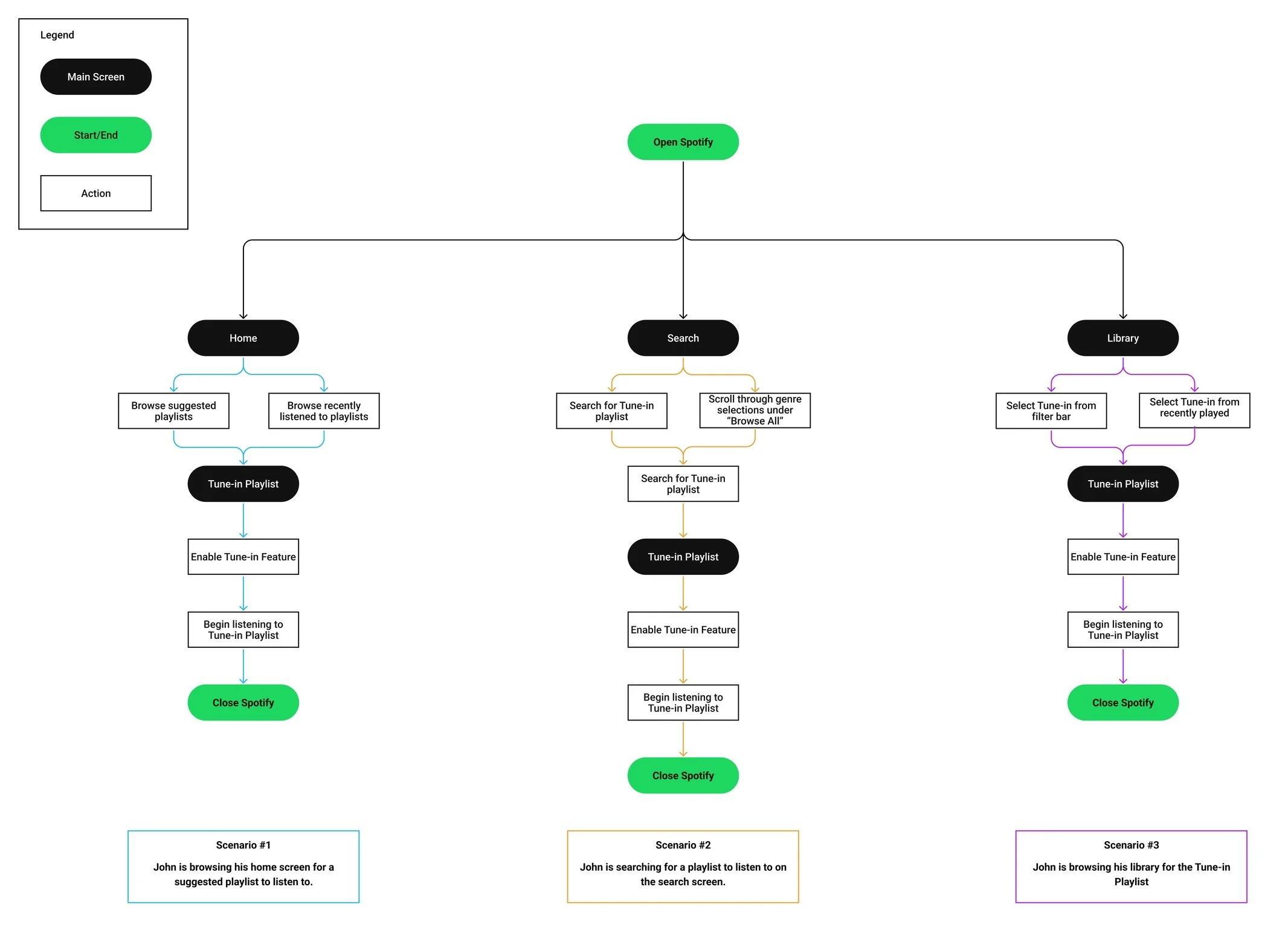
Task Flow & User Flow

Next steps included outlining a user flow and task flow. This helped determine the natural approach a user would take to access the Tune-in playlist based upon starting on different main nav pages (home page, search page, library page). Task flow was determined first in order to understand the method by which a user would navigate to the Tune-in playlist from a higher level. Then User flow was determined, taking a more detailed, step-by-step look at the process a user would go through to navigate to the Tune-in playlist.

Tune-in Playlist

When enabled, the Tune-in playlist compiles all the songs being listened to by other Spotify listeners using the Tune-in feature into a single playlist.

Settings & Customization

Tune-in settings allow listeners to customize how far away music will source from as well as genre.

User Testing

Each participant was asked to access and enable the Tune-in playlist through three different screens and observed completing the tasks via screen share:

  1. Home screen

  2. Search screen

  3. Your Library screen.

Key takeaways and themes:

  • 3/3 participants noted the feature felt naturally integrated as it matched the existing Spotify platform. 

  • 2/3 participants felt that the enable toggle should be a clickable button, mirroring the newly released Enhance feature

  • 2/3 participants advised using a slider for the range selection in advanced settings and a checkmark instead of check boxes for the genre selection as that is how Spotify is set up. Felt confusing that both range and genre had checkboxes when one was a select one and the other was a select all.

  • 1/3 participants said it would be cool to add a feature to the playlist that shows you how many people are active in the playlist in your vicinity (would be a cool social feature).

Previous
Previous

SubTrack - Subscription Tracking App